LABORATORI
>>Scarica l'Organigramma firmato<<
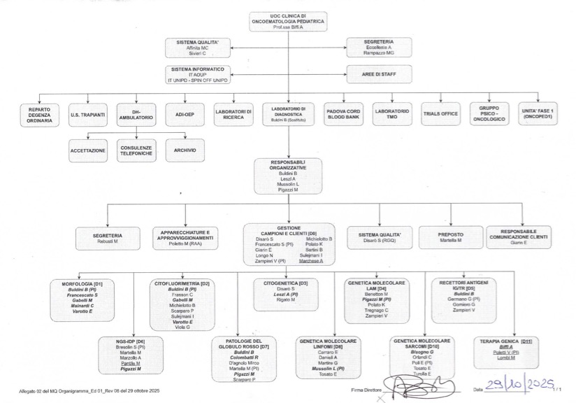
IDENTIFICAZIONE DEI GRUPPI DI LAVORO
La seguente tabella identifica i Gruppi di Lavoro suddivisi per Diagnostica (D) e Ricerca (R) ai fini della Gestione della Qualità e Certificazione.
| ALIAS | GRUPPO | LABORATORIO |
|---|---|---|
| D0 | Gestione Campioni e Clienti | Oncoematologia Pediatrica |
| D1 | Morfologia | Oncoematologia Pediatrica |
| D2 | Citofluorimetria | Oncoematologia Pediatrica |
| D3 | Citogenetica | Oncoematologia Pediatrica |
| D4 | Genetica Molecolare LAM | Oncoematologia Pediatrica |
| D5 | Riarrangiamenti Ig/TR LAL | Oncoematologia Pediatrica |
| D6 | NGS-IDP | Oncoematologia Pediatrica |
| D7 | Patologie del Globulo Rosso | Oncoematologia Pediatrica |
| D8 | Genetica Molecolare Linfomi | Oncoematologia Pediatrica |
| D9 | Apparecchiature e Approvvigionamenti | Oncoematologia Pediatrica |
| D10 | Genetica Molecolare Sarcomi | Oncoematologia Pediatrica |
| D11 | Terapia genica | Oncoematologia Pediatrica |
ONCOEMATOLOGIA PEDIATRICA
Responsabile: Prof.ssa Alessandra BIFFI
Il Laboratorio di Oncoematologia Pediatrica è parte del Dipartimento di Salute della Donna e del Bambino presso l’Università degli Studi di Padova. Le attività del Laboratorio si svolgono in 2 centri principali: la Clinica di Oncoematologia Pediatrica e l’Istituto di Ricerca Pediatrica – Fondazione Città della Speranza (“IRP”, Camin – Padova). Le attività di Diagnostica vengono svolte prevalentemente presso la Clinica, le attività di Ricerca presso l’IRP e coinvolgono medici, biologi, biotecnologi, farmacisti, fisici e tecnici suddivisi in specifici gruppi di lavoro (GdL). Il Laboratorio fa parte dell’Associazione Italiana di Ematologia ed Oncologia Pediatrica (AIEOP), è riferimento Nazionale per la Diagnosi delle leucemie pediatriche ed è inserito in progetti Internazionali per la Ricerca sulle malattie ematopoietiche.
NEUROBLASTOMA
Responsabile: Dr.ssa Sanja AVEIC
Collaboratrici:
Dr.ssa Diana CORALLO
Dr.ssa Marcella PANTILE
GENE THERAPY
Responsabile: Prof.ssa Alessandra BIFFI
